伟德国际(victor1946)官方网站-Officials Website
学院首页
学院概况
学院简介
领导分工
机构设置
联系方式
人才培养
专业建设
课程建设
实践教学
教学管理
培养方案
教学成果
实训中心
学科竞赛
学科科研
学科建设
项目平台
学术交流
科研团队
产学合作
管理制度
师资队伍
师资概况
高层次人才
人才招聘
招生就业
招生工作
就业信息
创新创业
校友风采
学院视频
伟德国际唯一官网入口
党建工作
组织机构
思政教育
学院工会
党员发展
学生管理
组织机构
学生动态
六进公寓
团学工作
心理健康
日常管理
管理制度
风采展示
下载中心
线上艺术馆
美术馆
环设馆
视传馆
书法馆
学校主页
专题专栏
学习宣传贯彻习近平总书记考察我校重要讲话精神
深化本科教育教学改革
本科教育教学审核评估
创新创业
学思想强党性
学院首页
>>
招生就业
>>
就业信息
>> 正文
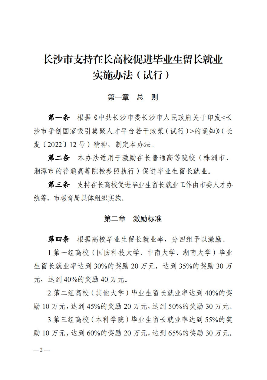
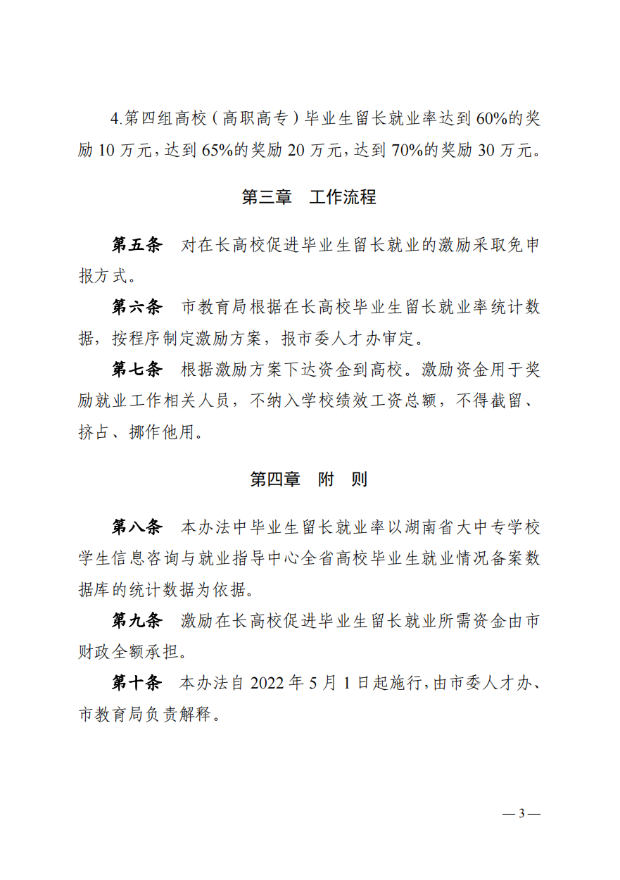
长人才办发【2022】12号文件——关于印发《长沙市支持在长高校促进毕业生留长就业实施办法(试行)》的通知
发布时间:2022-07-06 作者: 浏览次数: