云端艺术教学2:美设院环境设计教研室创新实践云上教学
伟德bv1946官网环境设计教研室按照教育部“停课不停学”的要求,以及院部具体工作安排,根据环境设计专业的课程特点,探索网络教学的实践方法和手段。积极动员老师群策群力,克服困难,开展包括内部开会讨论、网络资源研究、教学手段试验和筛选、学生反馈等多重方式准备,创新实施网络教学。自2月24日开启试课以来,发现和解决了大量技术问题;又经过一周的正式网络授课,充分调动学生自主学习的能动性和积极性,引导学生适应线上教学。完成第一阶段的教学后,各专业老师及时反馈,总结了相关经验及存在的问题,激发了创新教学方法和手段的思考和讨论。
一、探索网络教学的实践方法和手段
1、云端会议,讨论研究多种授课方式
自2月15日,我院确定线上教学实施的思路为“以课程组为单位,教学方式灵活多样,平台选择以简单易操作,保障教学为主”之后,教研室开展了微信讨论、QQ群分享教学资源以及腾讯视频会议等多次研讨,商议了多种授课方式,涵盖运用慕课、智慧树等平台进行理论教学,借助QQ直播和斗鱼直播进行实践示范,利用微信进行实时授课反馈等。教研室同仁不但同心协力保证理论教学效果,在此基础上带领学生熟悉授课关键环节和技术,而且力争直播和在线互动解决技能课的示范问题。同时开展了教学方式的改革探索,在课题组内教师授课形式相互补充的前提下,进一步拓宽了教学思路,引申出对教学方式改革的探讨,初步商定了特定时期的教学走向。面对教学准备时间短、技术条件不成熟等众多困难,教研室决定在保证教学要求的同时将开学时段的基础课程作实践要求的调整,例如设计色彩课程由陈理老师作为课程负责人牵头,调整之前单纯训练水粉技法的教学内容,提议将重点放在色彩感受的培养上,不局限于技法工具,鼓励学生利用手边可以找到的彩铅、马克笔、水彩等多种条件分析色彩原理,试验色彩搭配,以期重点培养学生自我思考、创新、反思和探索知识的能力。这一想法开拓了教研室老师的思路,深入讨论了具体实施的难点和问题。
2、课程组备课,实施最佳线上教学方式
在教研室完成教研室研讨会之后,多个课程组制定网络授课计划,并在开课前一周全部提交详细的内容,以保障既能完成教学任务,又能在一定程度上解决网络授课难以实操,实践指导不及时等问题。



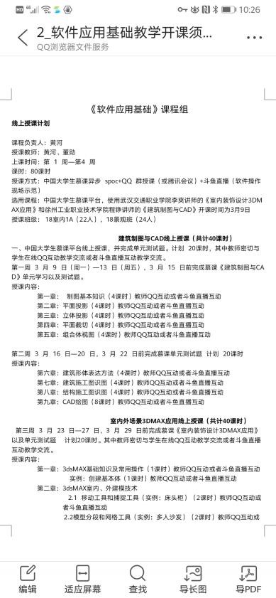
制定课程授课计划及开课须知
二、研究平台、借力优质课程资源、试课实验最优方式
对环境设计教研室来说,特殊时期的备课环节是一次巨大的挑战。首先,我们的课程是阶段课,前几周的网络课会完成一门二年级的专业基础课(如刚刚分完专业的软件基础课程),也会结束两门三年级的关键专业核心课(如室内专业的软装饰设计课和景观专业的公园景观设计课),同时一年级的设计色彩也需要完成将近三分之二的课时。其次,设计专业是一门需要把控全部过程的专业,不能依靠卷面的最终结果来判定作业优劣,教师需要从始至终看到每个学生的完成过程。如果上技能课,学生无法有效获得适合的制图工具,闭门造车的实践就得不到实时掌控,即便可以通过在线视频交流,但二十多个学生的操作不可能在一个屏幕里全部看到,于是我们教研室就把如何解决时差性问题摆在了首当其冲的位置。
以上问题的解决,不同于以往在办公室面对面的交流那么顺畅,我们专业的网络备课涉及到的不仅仅是理论内容的有效传输,也不是技法示范的全方位展示,更不是学生签到和课堂的管理,最难的是考虑设置什么样的作业模式和测试环节,才能够从学生五花八门的缺实物甚至无实物操作实践中,得到准确的教学效果反馈和评判。学生对理论和实践结合的接受度达到了几级?能不能在回校后衔接好后期的实践补位?是否能积极推动自主学习对于这一批学生在今后设计职业生涯中的影响?关键的一门技能课就在网络教学的这几周里完成了之后,学生能不能有效吸收,甚至是创造性地研究和提高?
我们确实没有经验。因此,第一步,每个课程组都分别研究了大量的平台类似课程,反复观看、比较和讨论慕课、超星、智慧树上的教学视频,从专业程度、授课教师、授课内容、授课环节都方面综合考量,力争挑选最为合适我们专业培养方案设置的优质课程(本学期的专业课程一共为20门,进行分析比较的平台类似资源课程接近一百门);第二步,完成平台选课和建课之后,又找到各个不同高校的网络资源和国家虚拟仿真平台,进行深入筛选,把预备资料提前推送给学生进行课程预热,也期望这种“借力”能使学生在其他高校的优秀资源中拓宽知识涉猎面;第三步,试验了多个直播平台,确定能够进行稳定的技法和操作直播流程,并监管学生状态,而且保证能进行录屏和回看,方便教师和学生互动,也能更灵活地解决慕




发布各类线上教学平台链接及国家虚拟仿真实验室网址
课等平台完成不了的实践指导问题,补充细节内容和实时观看学生实践。通过这一系列步骤,不仅完成了往常的备课内容,还增加了特殊时期的多样教学方法和内容,虽然繁琐,但老师们都是为了网络教学而不分昼夜地搜索甄选资料,并努力提升自己的网络教学技能,下载软件、注册账号、指导运用等能力都在短短几天之内迅速提升。
三、以最充分的准备迎接开学第一周
在提前试课期间,充分考虑到了软件操作问题、学生情绪安抚和教师授课环节衔接等问题,通过多种方式调试和解决了其中大部分问题,例如利用斗鱼直播解决QQ直播卡顿问题,利用微信联系解决学生在线签到问题等等。


提前在线试课
在正式上课的一周时间里,教研室所有教师都高度重视和关注网络课的实际情况,上课的教师及时反映问题,其他准备上课的教师都随时在线共同探讨解决办法。

利用腾讯视频会议网上讲授理论和答疑


利用斗鱼直播网上示范设计色彩课程


上课签到及教学任务布置
学生们在老师的指导下,经过几天的摸索,已经基本了解了网课的方式和节奏,虽然还有很多的不适应,但绝大部分同学的情绪稳定,积极向上,主动配合老师完成了许多看似不可能的任务。在直播中相应老师的互动要求,展现了比较好的学习劲头。


直播软件及制图课程



学生利用家中设备进行网络学习
四、环境艺术设计专业教学效果及经验总结
第一周的教学主要以概述和理论分析为主,简单在线示范讲解相应知识点,主要的师生互动是在线答疑。问题主要集中在网络不够稳定和平台授课的作业布置方式上,特别是慕课上的文字练习不太适合我们专业的大量视频直播及课后实践效果体现,后期会缩减每个直播的时间,增加直播的次数以分散数据集中的问题,并且会指导学生在疫情缓解的基础上多准备实操工具,以便自学及练习,期待网络教学能给师生带来收获的惊喜。
一周时间的网络教学是对老师和同学的巨大挑战,我们都在以实际行动积极应对特殊时期的授课与学习方式。看似只有几十个课时的课堂时间,凝聚了大家的共同智慧。环境设计教研室同仁昼夜不分地工作,学生也非常配合。虽然有个别无奈和吐槽,但我们一直都在努力教好课、学好知识,想尽办法完成本职工作。
撰稿:伟德bv1946官网 谌扬